Telegram AI全自动翻译客服机器人源码/带视频搭建教程
介绍
telegram AI全自动翻译客服机器人源码/带视频搭建教程
功能说明
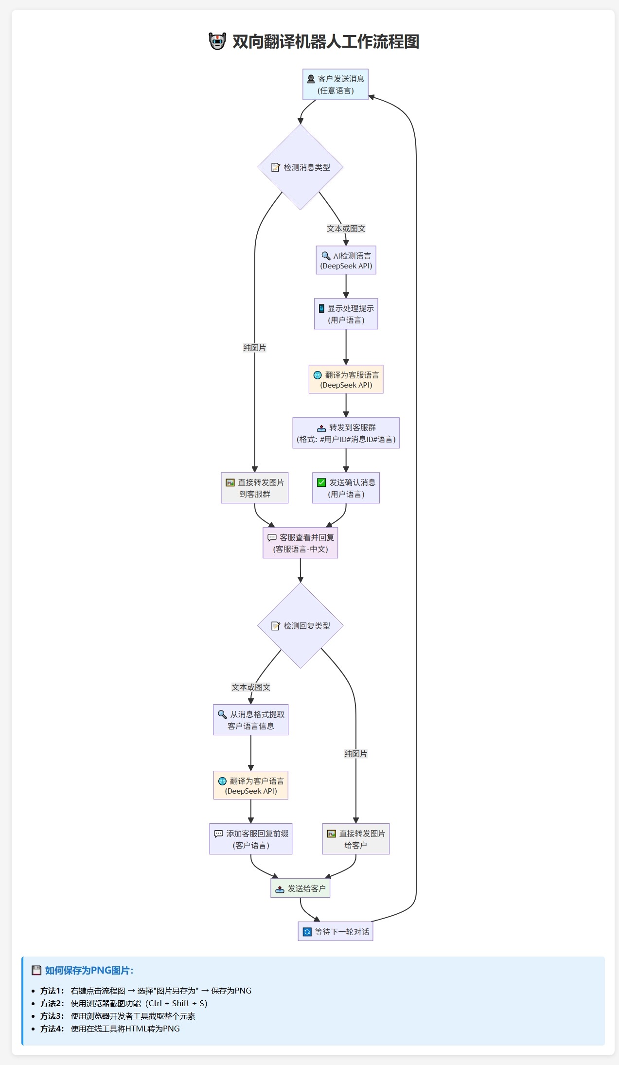
1.双向功能,这个不用说
2.将客户消息翻译为客服配置的指定语言,不管客户消息是哪个国家的语言,只要是Deepseek能识别的语言都可以。
3.将客户发送的消息翻译为符合客户国家口语习惯的语言
图片

telegram AI全自动翻译客服机器人源码/带视频搭建教程
功能说明
1.双向功能,这个不用说
2.将客户消息翻译为客服配置的指定语言,不管客户消息是哪个国家的语言,只要是Deepseek能识别的语言都可以。
3.将客户发送的消息翻译为符合客户国家口语习惯的语言
